What if you’re building AI agents the wrong way? 

what-if-you’re-building-ai-agents-the-wrong-way? 

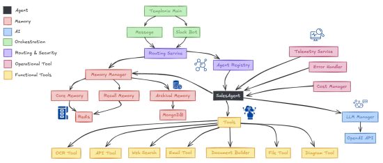
AI agents are gaining traction in product teams, but many are failing to deliver beyond a proof-of-concept. Why? This happens because most teams are using outdated methods. In this article, you’ll learn five core skills I’ve learnt that product managers need to develop to deliver scalable, explainable AI agents that can operate in real-world environments. Read more »

The post What if you’re building AI agents the wrong way?  appeared first on Mind the Product.

Total
0
Shares
Leave a Reply

Your email address will not be published. Required fields are marked *

Previous Post
why-empathy-is-a-competitive-advantage-for-pmm-leaders

Why empathy is a competitive advantage for PMM leaders

Next Post
conference-chatter:-what,-you-too?

Conference Chatter: What, You Too?

Related Posts