Effective process management is the backbone of successful project execution and operational efficiency. To streamline planning, execution and tracking, teams often rely on a suite of templates designed to simplify and standardize their workflows. Process management templates are ready-made tools that help organize tasks, monitor progress, allocate resources and maintain budgetary control.
While project management software does the job better than these process management templates, we understand that not everyone is ready to upgrade. Therefore, in this roundup, we explore key types of process management templates, including flowcharts, service blueprint and RACI matrix templates, to name a few.
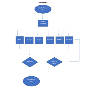
1. Flowchart Template
Download this flowchart template for Word. It’s a visual tool used to map out the sequence of steps in a process or workflow. By using standardized symbols and directional arrows, flowcharts help teams understand how different tasks connect, where decisions are made and how work flows from one stage to the next. This clarity makes it easier to identify inefficiencies, redundancies, or potential bottlenecks that could impact productivity.
Flowchart templates are especially valuable during process analysis, improvement initiatives and onboarding new team members. They offer a bird’s-eye view of operations that can be easily interpreted by stakeholders at all levels. With customizable fields and formats, a flowchart template can be tailored to suit a variety of industries and use cases, from software development pipelines to customer service workflows. Incorporating this template into your process management toolkit enhances communication, alignment, and overall process optimization.
However, as much as this process management template helps facilitate communication, it stops at executing the process. The template simply isn’t equipped to plan and schedule work, which is why we noted the need to upgrade to project management software.
Improve Flowcharts with ProjectManager
ProjectManager is award-winning project and portfolio management software that turns a flowchart into an actionable plan. Our robust Gantt charts schedule tasks, resources and costs to make it easier to monitor flowcharts.
- Link all four types of dependencies to avoid cost overruns
- Use other project views like the board, sheet, list or calendar to monitor plans
- Share plans with stakeholders using free guest licenses. Try it free

2. Process Map Template
Another free process management template is this process map template for Excel, which is a detailed diagram that outlines the individual steps, roles, inputs and outputs involved in a specific business process. Unlike a flowchart, which focuses on the sequence and decision points, a process map provides deeper insight into how work is performed and who is responsible at each stage. This template helps teams document and visualize their operations with a higher level of granularity.
Process map templates are instrumental for identifying inefficiencies, standardizing procedures and ensuring compliance with industry regulations. By clearly defining each component of a process, they help uncover gaps and overlaps that might otherwise go unnoticed. These templates can also facilitate cross-functional collaboration, making them valuable in complex environments where multiple departments are involved. Whether auditing a process or designing one from scratch, a process map template ensures that nothing falls through the cracks.
3. Service Blueprint Template
A service blueprint template is another useful free process management template that is a powerful visualization tool that maps out the interactions between customers, employees and backend processes within a service experience. It typically includes customer actions, frontstage employee interactions, backstage processes and support systems—all aligned along a timeline. This level of transparency helps organizations design and deliver more seamless and effective service experiences.
Our free service blueprint template for Excel is especially useful in service design and customer experience (CX) projects, as it highlights pain points, handoffs and service gaps that could affect customer satisfaction. By clearly illustrating both visible and behind-the-scenes activities, these templates promote better alignment between teams and ensure that internal processes support the intended customer journey. Service blueprint templates are adaptable for various industries, including hospitality, healthcare, retail and tech support, and serve as a strategic tool for continuous service improvement.
4. SIPOC Template
A SIPOC (which stands for suppliers, inputs, process, outputs and customers) template is a high-level process mapping tool that provides a structured overview of a process from start to finish. This format helps teams identify key elements of a process before diving into the details. Download this free SIPOC template for Excel, which is particularly useful during the early phases of process improvement or Six Sigma projects, offering a clear snapshot of how a process functions and who is involved at each step.
This process management template simplifies complex processes by breaking them into five fundamental components. It helps stakeholders align on scope, expectations and responsibilities. They are especially valuable in cross-functional environments, where different teams contribute to different parts of the process. By using a SIPOC template, organizations can improve communication, set boundaries and ensure that process changes align with strategic goals.
5. Standard Operating Procedure Template
This free standard operating procedure (SOP) template for Word is a structured document used to detail the steps necessary to carry out routine operations. SOPs serve as the foundation for consistent performance and quality assurance by documenting how tasks should be performed, who is responsible and what standards must be met. A well-crafted SOP template typically includes sections for purpose, scope, responsibilities, step-by-step instructions and references.
This process management template helps organizations ensure compliance with regulatory requirements, minimize errors and reduce training time for new employees. They are particularly valuable in highly regulated industries such as healthcare, manufacturing and finance, where procedural consistency is critical. SOP templates not only promote accountability and transparency but also provide a reliable reference that teams can return to when questions arise or updates are needed. Implementing SOPs within your process management system builds a strong operational framework for repeatable and scalable success.
6. RACI Matrix Template
Use this free RACI matrix template for Excel as a responsibility assignment tool that clarifies team roles for tasks, milestones or processes. RACI stands for responsible, accountable, consulted and informed—four key roles that help ensure work is clearly assigned and effectively executed. By mapping out who does what, this process management template reduces confusion, eliminates overlaps and prevents important responsibilities from falling through the cracks.
RACI matrix templates are especially useful in projects that involve multiple stakeholders or cross-functional teams. They promote alignment and accountability by setting expectations from the outset and improving transparency in decision-making. With a well-structured RACI matrix, team members can better understand their contributions to a project’s success and avoid bottlenecks caused by miscommunication or role ambiguity. This template is essential to any process management toolkit aiming for clarity, efficiency and collaboration.
7. Requirements Gathering Template
This free requirements gathering template for Word is a structured document used to collect, organize and analyze the needs and expectations of stakeholders for a project or system. It typically includes fields for business objectives, functional and non-functional requirements, stakeholder inputs, constraints and acceptance criteria. This comprehensive approach ensures that all critical information is captured before the project begins.
Using this process management template improves communication between stakeholders and development teams, reduces the risk of scope creep and provides a clear foundation for project planning. It is particularly useful in software development, product design and systems engineering—anywhere precise and agreed-upon specifications are essential for success. By documenting requirements consistently, teams can minimize misunderstandings and deliver solutions that meet stakeholder expectations.
8. Method Statement Template
Download this free method statement template for Word. It is a formal document that outlines how specific tasks or activities will be carried out safely and efficiently. Commonly used in construction, engineering and manufacturing, method statements describe the scope of work, resources required, step-by-step procedures, safety precautions and quality control measures. They help ensure tasks are completed according to defined standards and legal requirements.
This process management template ensures consistency, enhances safety compliance and promotes accountability. It serves as a reference for workers and supervisors to understand the expectations and technical requirements of a job. Additionally, method statements can support risk assessments and facilitate approvals from regulatory bodies or clients. As part of a broader process management strategy, method statement templates provide structure and foresight for executing complex or hazardous tasks.
9. Workflow Template
Use this free workflow template for Excel to create a standardized framework that outlines the sequence of activities required to complete a task or process from start to finish. It includes predefined steps, roles and decision points, making it easy for teams to follow a consistent and efficient path to completion. Workflow templates eliminate ambiguity, automate repetitive tasks and ensure accountability across operations.
These process management templates are highly adaptable and can be used in a range of industries and functions, from onboarding new employees and processing invoices to managing content creation and software deployment. By adopting workflow templates, teams can increase productivity, reduce errors and ensure processes are scalable and replicable. They are an essential component of any process improvement or digital transformation effort, helping to align daily operations with strategic objectives.
10. Swimlane Diagram Template
This free swimlane diagram template is a type of flowchart that categorizes and visualizes processes, tasks or responsibilities within a workflow by organizing them into lanes. Each lane represents an individual, team or system, making it easy to track who is responsible for what and where the handoffs occur. This visual structure simplifies the understanding of complex processes by showing how various participants or departments interact throughout the process. It allows teams to see their role in a larger system and identify potential inefficiencies or bottlenecks that could impact the workflow.
This type of process management template is especially useful in scenarios where multiple teams or individuals are involved in a process. By assigning different lanes to stakeholders, it highlights accountability and clarifies dependencies between actions. These diagrams can be used in a variety of contexts, from project management and business process optimization to customer service operations and software development. Whether represented horizontally or vertically, swimlane diagrams help create a shared understanding of the process flow, enabling better communication, coordination and process improvement.
ProjectManager Manages Business Processes and Workflows
Process management templates are great until one tries project management software, which is a more effective tool for managing complex projects. While templates provide a useful structure, project management software enhances the overall project lifecycle by integrating multiple functions into a single platform.
ProjectManager is award-winning project and portfolio management software that enables real-time collaboration, automatic workflow with task approval settings, multiple project views, progress tracking, resource allocation and more, all in one place.
Effectively Manage Resources Across Processes and Workflows
Our software allows project managers to allocate resources based on availability, skill set and workload by setting those parameters up when onboarding teams. This helps prevent resource overutilization or underutilization. Managers can view resource allocation for one or multiple projects on the workload chart and balance the team’s workload without leaving the page. There’s also a team page for a daily or weekly overview of the team’s activities, which can be filtered by progress and priority. Tasks can also be updated there, if necessary.

Gain Insights into Processes and Workflows With Online Dashboards and Reports
Real-time project or portfolio dashboards give project managers a high-level overview of key metrics, such as time, cost, workload and more. All this data is collected automatically and displayed on easy-to-read graphs and charts. Customizable reports allow users to focus on specific data points or retrieve general information on progress, which can be shared with stakeholders to keep them updated. Even our secure timesheets, which streamline the payroll process, can help by tracking labor costs to ensure the budget is kept.
Related Business Process Management Content
Process management templates can be used in business process management, but they’re only a small part of this discipline. For those who want to read more on the subject, below are some recently published blog posts that cover everything from making a process improvement plan to an overview of workflow management processes.
- A Quick Guide to Business Process Mapping
- Business Process Improvement: Steps & Methodologies
- How to Make a Process Improvement Plan (Free Template)
- Process Implementation: A Quick Guide
- Workflow Management Process
- Process Optimization: Get More From Your Processes
ProjectManager is online project and portfolio management software that connects teams whether they’re in the office or out in the field. They can share files, comment at the task level and stay updated with email and in-app notifications. Join teams at Avis, Nestle and Siemens who are using our software to deliver successful projects. Get started with ProjectManager today for free.
The post 10 Process Management Templates for Excel and Word appeared first on ProjectManager.











