Mastering Dynamic Task Scheduling with Redis: How We Actually Solved Our SAAS Problem?

mastering-dynamic-task-scheduling-with-redis:-how-we-actually-solved-our-saas-problem?

I am thrilled to share my journey learning about and eventually solving intricate challenges using Redis’s powerful sorted set data structure to manage dynamic task scheduling effectively. Let’s get started!

Table of Contents

  1. Background

    • Real-world challenge
    • Technology stack
  2. Problem Statement
  3. Redis to the Rescue: Sorted Set Data Structure

    • Why choose Redis?
    • Basic concepts
    • Benefits and tradeoffs
  4. Scoring Algorithms and Prioritization Techniques

    • Combining execution time and priority
    • Updating task priority
  5. Producer-Consumer Pattern with Redis
  6. Leveraging RQ-Scheduler Library
  7. Architectural Design Decisions

    • Multiple producers
    • Monitoring and alerting mechanisms
    • Error handling and fault tolerance
  8. Performance Optimizations

    • Time-bound retries
    • Periodical cleanup of stale records
  9. Lessons Learned

Background

I worked on a fascinating project recently, developing a real-time dashboard displaying analytics gathered from numerous IoT devices deployed worldwide. One key requirement included syncing device information periodically from external sources, leading to interesting technical hurdles and exciting solutions.

Real-World Challenge

My initial plan consisted of syncing data from third-party APIs regularly and updating the internal cache accordingly. Soon, however, I realized that scaling up the frequency and volume of updates led to considerable difficulties:

  • Third-party rate limiting: Most services imposed strict request quotas and throttle policies, making frequent calls challenging without proper planning and pacing.
  • Resource utilization: Continuous requests could consume valuable computing power, bandwidth, and other resources.

These obstacles compelled me to develop an ingenious yet elegant solution incorporating dynamic task scheduling backed by Redis’s sorted set data structure.

Technology Stack

Here’s a quick rundown of the technology stack employed:

  • Backend programming languages: TypeScript (Node.js v14+) and Python (v3.x)
  • Web frameworks: Express.js and Flask
  • Database: Postgres and Redis
  • Cloud provider: Amazon Web Services (AWS)

Problem Statement

Design and implement a highly flexible and responsive dynamic task scheduling system capable of accommodating arbitrary user preferences regarding job frequencies and granularities. For instance, some users may prefer near-real-time updates, whereas others might settle for less frequent, periodic refreshes.

Additionally, consider the following constraints and conditions:

  • Handle varying volumes of data influx and egress ranging from tens to thousands per second
  • Ensure resource efficiency, minimizing redundant computational cycles and preventing wasteful repetition
  • Adhere to third-party rate limit restrictions and avoid triggering unnecessary safeguards

Redis to the Rescue: Sorted Set Data Structure

Redis offers many compelling data structures worth investigating. Among them, I found the sorted set particularly appealing for implementing dynamic task scheduling. Here’s why I went ahead with Redis and explored its sorted set data structure further.

Why Choose Redis?

Redis boasts impressive characteristics that make it a fantastic candidate for dynamic task scheduling:

  • Extremely high read and write speeds
  • Robustness and durability
  • Minimalistic footprint, consuming modest amounts of RAM
  • Flexible licensing model
  • Friendly ecosystem and community contributions

Moreover, Redis supports pub/sub messaging patterns natively, simplifying interprocess communications and notifications.

Basic Concepts

At first glance, Redis’s sorted set appears similar to standard sets. However, you soon notice subtle differences:

  • Each member in the sorted set sports a dedicated “score” attribute
  • Members remain ordered according to their corresponding scores
  • Duplicate members aren’t allowed

An excellent analogy likens Redis’s sorted sets to telephone books, wherein entries possess names and phone numbers. Names serve as the actual keys, whereas phone numbers act as relative weights dictating entry ordering.

Benefits and Tradeoffs

Using Redis’s sorted sets brings significant benefits alongside inevitable compromises. On the positive side, you gain:

  • Efficient insertion, removal, and modification of items regardless of dataset size
  • Logarithmic search complexity (O(logN)) despite maintaining natural sort orders
  • Ability to enforce range queries effortlessly

On the flip side, note the following caveats:

  • Score attributes must be double-precision floating-point numbers
  • Range queries do not guarantee constant time complexity
  • Maximum cardinality stands at approximately 2^32 – 1 (~4.3 billion)

Scoring Algorithms and Prioritization Techniques

Next, let’s discuss essential scoring algorithms and methods for prioritizing tasks intelligently.

Combining Execution Time and Priority

One popular technique consists of blending execution time and priority into a composite score. You accomplish this feat by applying weightage factors tailored to reflect personal preference and desired behavior. Below lies an exemplary formula encompassing fundamental aspects:

effectiveScore = basePriority × (1 / delayTime)^k, where k > 0

delayTime denotes the elapsed duration since last invocation, and basePriority refers to raw priority levels. Noticeably, increasing k amplifies the effect of delayed execution times compared to static priority ratings.

Adjust parameters cautiously to strike optimal balances aligning with business objectives and operational constraints.

Updating Task Priority

Over time, circumstances evolve, and previously defined priorities lose relevance. Therefore, revise and adjust scores appropriately based on updated criteria or fresh metrics. When recalculating scores, ensure fairness and maintain equitable treatment of tasks sharing common traits or origins. Otherwise, introduce biases favoring newer arrivals, jeopardizing overall system stability.

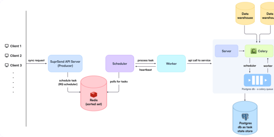
Producer-Consumer Pattern with Redis

Employing the producer-consumer pattern helps streamline development efforts considerably. At the core of this paradigm lie two primary entities:

  • Producers: Entities generating jobs, usually injecting them directly into Redis
  • Consumers: Agents pulling tasks from Redis and carrying out relevant actions

When designing your producer-consumer pipeline, keep the following points in mind:

  • Orchestrate smooth interactions between actors operating independently
  • Allow consumers to signal completion status back to producers
  • Enable graceful shutdowns whenever necessary

Leveraging RQ-Scheduler Library

Harnessing prebuilt libraries reduces the burden of reinventing wheels. Enter RQ-Scheduler, a remarkable toolkit developed explicitly for task queuing and dispatching purposes. Its standout features include:

  • Simplicity and ease of integration
  • Support for customizable plugins
  • Interactive web interface showcasing queue statistics
  • Reliable background processing powered by Redis

By adhering to well-defined conventions and standards outlined by RQ-Scheduler, developers enjoy hassle-free transitions between production and maintenance phases.

Architectural Design Decisions

Every decision counts when crafting solid software. Be prepared to weigh pros and cons meticulously, considering possible ramifications and future growth prospects.

Multiple Producers

Accepting input from multiple producers opens doors to unprecedented flexibility and extensibility. Nevertheless, juggling competing demands entails careful coordination and synchronization. Use mutual exclusion primitives judiciously to prevent race conditions and collateral damage caused by ill-timed updates.

Monitoring and Alerting Mechanisms

Monitoring and alerting tools provide indispensable assistance in detecting irregularities early and pinpointing root causes swiftly. Establish thresholds defining acceptable ranges for crucial indicators, then configure alarm bells sounding off once boundaries breach occurs.

Error Handling and Fault Tolerance

Errors happen. Equip yourself with adequate error detection and recovery strategies to mitigate negative consequences stemming from unexpected disruptions. Introduce retry logic wherever applicable and feasible, keeping track of transient errors versus persistent ones.

Performance Optimizations

Optimizing code snippets pays dividends handsomely, especially when catering to demanding audiences expecting flawless experiences. Explore creative ways to reduce overhead, minimize latency, and maximize resource utilization.

Time-Bound Retries

Retry mechanisms prove instrumental in enhancing reliability and recoverability. Imposing reasonable upper bounds prevents infinite loops from spiraling out of control, causing undesirable cascading failures.

Periodical Cleanup of Stale Records

Expired records accumulate gradually, cluttering precious storage space and hindering peak performance. Regular purges eliminate vestiges no longer serving useful functions, preserving optimal efficiency levels.

Lessons Learned

Lastly, allow room for experimentation and continuous improvement. Embrace mistakes as stepping stones toward wisdom and sharpen skills iteratively.

  • Investigate novel approaches mercilessly
  • Test hypotheses rigorously
  • Reflect critically on outcomes and implications

Remember always to strive for excellence, never settling for mediocrity. Happy coding!

You can read a detailed post about how we implemented this solution for our actual SAAS product triggering 100 million events.
How Redis Solved Our Challenges with Dynamic Task Scheduling and Concurrent Execution? [Developer’s Guide]

Total
0
Shares
Leave a Reply

Your email address will not be published. Required fields are marked *

Previous Post
responsive-animated-login-form-using-html-&-css-&-javascript

Responsive Animated Login Form Using HTML & CSS & JavaScript

Next Post
aws-iam:-understanding-the-essentials

AWS IAM: Understanding The Essentials

Related Posts